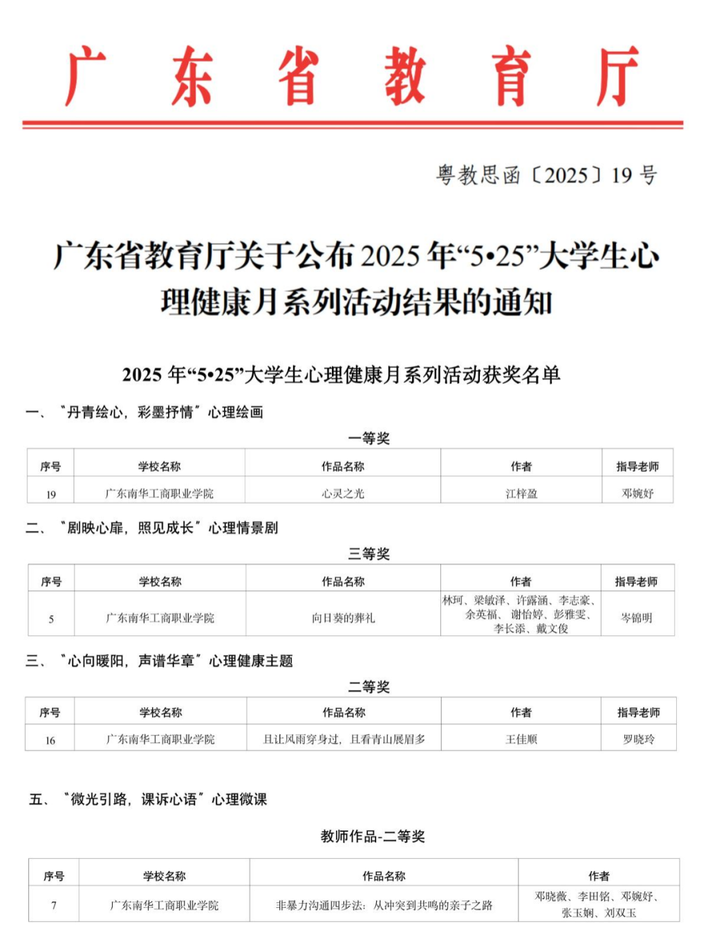
近日,2025年广东省“5·25”大学生心理健康月系列活动评选结果正式公布,我校师生在本次活动中表现突出,凭借扎实的心理素养与专业的综合能力,共获得4项省级奖项,充分展现了我校深化心理育人与实践教育方面的成果。
其中在“丹青绘心,彩墨抒情”心理绘画比赛中,学前教育学院江梓盈的作品《心灵之光》(指导老师:学前教育学院邓婉妤)荣获一等奖;在“心向暖阳,声谱华章”心理健康主题演讲比赛中,博雅教育学院王佳顺的作品《且让风雨穿身过,且看青山展眉多》(指导老师:学生处罗晓玲)荣获二等奖;在“微光引路,课诉心语”心理微课比赛中,学前教育学院邓晓薇、李田铭、邓婉妤、刘双玉和体育教学部张玉娴的作品《非暴力沟通四步法:从冲突到共鸣的亲子之路》荣获教师作品系列二等奖;在“剧映心扉,照见成长”心理情景剧比赛中,文化旅游学院林珂等的作品《向日葵的葬礼》(指导老师:文化旅游学院岑锦明)荣获三等奖。

获奖名单
本次成绩的取得,是我校心理中心深化心理育人工作体系建设的生动实践。近年来,学校心理中心联合各二级学院,通过组织心理主题创作、开展朋辈辅导等系列活动,构建了多层次的心理健康教育网络,有效提升了学生的心理素养与专业实践能力,增强了师生参与心理健康教育工作的获得感与使命感。
未来,学校将持续深化心理育人与专业教育的融合创新,充分发挥师生协同优势,积极探索“心理教育-专业实践-人文关怀”联动机制,推动心理健康教育全面融入人才培养全过程,着力构建全员参与、全程融入、全方位支持的心理育人新格局,为培育时代新人注入持久而深厚的“心灵动能”。
来源:大学生心理健康教育与咨询中心
初审:陆飞宇
复审:谢瑶、熊汝鑫
终审:余喜文